[心得] 一起DIY設計出最強的USB車充吧!(上)
-------------
文極長 慎入
大量學理燒腦
-------------
------------------------------------------------------------
前言:
相信很多電子愛好者 都有過電子DIY的念頭
但當你滿懷熱情與雄心壯志的打開電子電路相關的書籍時
發現裡頭都是長這樣
https://i.postimg.cc/pLwH5pML/ying-mu-xie-qu-hua-mian-2026-03-31-111320.png


然後就直接從初學到放棄
就沒有然後了
而這也是很多人對於電子電路無法入門的原因
因為這類書籍壓根就不是給初學者看的
它的功能更主要的是打磨初學者的熱情(笑
就好像你今天打開冰箱的使用說明書
結果裡面全都是在講壓縮機運作原理一樣
今天我們是要「使用這些元件」
又不是要「研發這些元件」
然後就陷入了
「不懂電子電路理論」→「設計不出電路」→「做不出成品」
這樣的死循環中
而這也是台灣教育很奇怪的一環
因為過度嚴謹與填鴨式教育
導致原本非常輕鬆簡單的東西 變成高不可攀的門檻
所以今天我們就直接打破這束縛 先不管理論 放下看不懂的知識
直接先用最簡單的辦法 先動手實踐再說
先「設計出一款電路」
然後「做出電子電路」
最後再回頭溯源「研究其中的理論」
然後才是利用更深入的知識
設計出「更好的電路」
然後做出「更好的電路」
然後研究「更深的理論」
-----------------------------------------------------
前篇
※USB充電器評測 — 廉價充電器你真敢用?
https://reurl.cc/EmG97m
這當中我們看到了一款比較尷尬的廉價充電器
今天我們直接設計出一款性能超強的USB充電器 幹翻它
首先我們先來了解一些小小的相關知識
汽機車電路 或是日常生活中 常常會使用到高電壓要降到低電壓的場合
比如說12V轉5V 12V轉3.3V 巴拉巴拉
這時候就會用到降壓電源芯片了
斯斯有兩種
降壓電源芯片也有兩種
一種是線性穩壓器 英文簡稱LDO
https://i.postimg.cc/PxSBtxt3/331143-0.jpg

另一種是開關穩壓器 英文簡稱DCDC
https://i.postimg.cc/WzWF6MsT/331142-0.jpg

以12V轉5V為例
LDO就像由一個電壓錶與一個可調電阻組成
https://i.postimg.cc/J4Y4TrZy/224738.png

如果說LDO發現輸出>5V 就會增加可調電阻的值
如果說LDO發現輸出<5V 就會減少可調電阻的值
那這種方式最大的缺點就是當中的7V 都是由電阻把能量變成熱能來消耗掉的
所以會很熱 甚至很燙 可以輕鬆的達到100度以上
而DCDC就像是由一個電壓錶跟一個開關組成
https://i.postimg.cc/kgkSpFKF/225621.png

首先它會不斷的開關開關 產生一個周期性的方波 也就是PWM波
https://i.postimg.cc/tJYCb8Hj/225852.png

然後一樣
DCDC如果發現輸出>5V 就會讓斷開的時間長一點 減少導通的時間
DCDC如果發現輸出<5V 就會讓斷開的時間短一點 增加導通的時間
然後再經過濾波 就是穩定的5V了
https://i.postimg.cc/Xq3mcCQQ/230426.png

由於多餘的電壓都被開關給攔截掉了 所以芯片本身不需要去承擔這個電壓
發熱量自然就低很多 效率也高了許多
但缺點就是因為多了個濾波環節 所以構造複雜許多
也會產生DCDC因為開關原理而特有的現象
也就是紋波
總結來說各自的優缺點
LDO:紋波小 效率低 發熱高 構造簡單
DCDC:紋波大 效率高 發熱低 構造複雜
你會發現兩者幾乎是相反的優缺點 分別用於不同的場合
而這次USB車充所要使用的 就是DCDC電路
了解DCDC電路
對於所有電子類產品的維修都是有絕對的幫助的
因為幾乎90%的電子電路中 都有DCDC的存在
而且DCDC所使用到的元器件
幾乎就是所有常用的元器件
了解DCDC 基本就算是整個電路設計的入門了
-------------------------------------------------
首先我們要先來選擇我們要使用的DCDC芯片
而這也是最重要的一環
先來了解一下DCDC的拓樸結構
https://i.postimg.cc/B6c1tjbm/232519.png

我們第一步先用Mos管產生一個周期性的方波
https://i.postimg.cc/vm7mtpyH/232710.png

然後利用控制電路來監控輸出電壓是否有沒有穩定再5V
如果輸出>5V 就會讓斷開的時間長一點 減少導通的時間
如果輸出<5V 就會讓斷開的時間短一點 增加導通的時間
用來調節電壓
https://i.postimg.cc/mDzB6Jf8/233041.png

然後再芯片後端增加濾波電路與USB口
基本的拓樸結構就出來了
但由於某些因素(電感上的電流不能突變)
這個電路在Mos管「關閉」時會讓電感懸空
https://i.postimg.cc/CLdHr4zY/233647.png

所以我在電路中加入了一個二極體
https://i.postimg.cc/mgfz339d/233834.png

讓A環路被截止的同時 B環路可以正常運作
https://i.postimg.cc/DzsKrsq6/234140.png

這個拓樸結構就叫做 異步整流
但由於二級體有固定壓降 本身有一定程度的自消耗功率
所以我把它優化一下
https://i.postimg.cc/mkWk3Bzm/234249.png

我直接再用一個Mos管來替換掉二極體
確保前面的Mos管斷開時 後面的Mos管保持導通
而前面的Mos管導通時 後面的Mos管斷開
兩個Mos管相反著運作
這種拓樸結構就叫 同步整流
我們這次要選的是 同步整流的芯片
因為發熱更低 效率更好
那芯片類型又有分
https://i.postimg.cc/SRnd9L9q/234857.png

一種是把控制電路跟mos都包進去整合一起的芯片
英文我們稱Converter (轉換器)
https://i.postimg.cc/2jLXVm7T/234924.png

另一種是控制電路跟mos分開的芯片 你要單獨買控制的芯片 跟兩顆mos
英文我們稱Controller (控制器)
我們為了體積緣故
選擇使用第一種 整合進去的Converter 也就是轉換器
-----------------------------------------------
終於要來我們的第一步 先來選芯片
打開MPS的官網
https://reurl.cc/6GN6MZ
最重要的一步 切成中文 ㄏㄏ
https://i.postimg.cc/PrRxKWwr/235725.png

找到開關變換器與控制器
https://i.postimg.cc/zXxrk84v/000102.png

勾選20V~29V 然後你會看到有100多種芯片
這是要選到什麼時候= =
我們把一些官方不建議使用的芯片都勾掉
只勾選正在供貨
然後我們剛剛說要使用同步整流芯片
把同步整流勾起來
再排擠有夠難焊接的QFN類封裝 剩下的都勾起來
然後把需求電流調到3A以上
https://i.postimg.cc/ZYFZCrcg/000803.png

你就發現只剩下12種了
再考慮購買容易度 價格 性能 焊接容易度等等因素
最後我個人選擇了 MP2315S這顆芯片
https://i.postimg.cc/3xhv2C5T/001109.png


電感部分 按照規格書上第11頁的公式算了一下
機車常用電壓在14.6v~11.5V之間
大概選擇4.7uH~6.8uH之間的電感即可
然後通過電感的電流要小於電感的飽和電流
一般來說USB 5V口 DCP協議是2A左右
我會選擇4.5A以上的電感 直流阻抗20毫歐以下
https://i.postimg.cc/5y4xx3X2/331168.jpg

最後我選擇了線藝的XAL6060
高達10A的最大直流電流 15.9毫歐的直流電阻
線藝此系列的一體成形電感 抗干擾能力是頂級中的頂級
就是價格實在貴了點 但為了做出最強的USB車充 總要點代價
https://i.postimg.cc/Bv755Y0b/004930.png

輸入輸出電容部分 在規格書上第12頁
簡單來說 就是輸入電容越大越好
盡量使用X5R或X7R以上的陶瓷電容
電容耐壓要>24V
而輸出電容的部分 太大太小都不好
我大概會控制在44uF左右 由兩顆22uF電容組成
https://i.postimg.cc/wM4d9d8p/331169.jpg

我使用了松下的固態電解混合電容
以及村上的陶瓷電容作為廠牌選料
廠牌部分如果有價格考量 用台灣的國巨也有不錯效果
價格考量的話 可以使用大陸的風華等等
畢竟廠商只是其次 設計的功力才是電路穩定的重點
--------------------------------------------------------
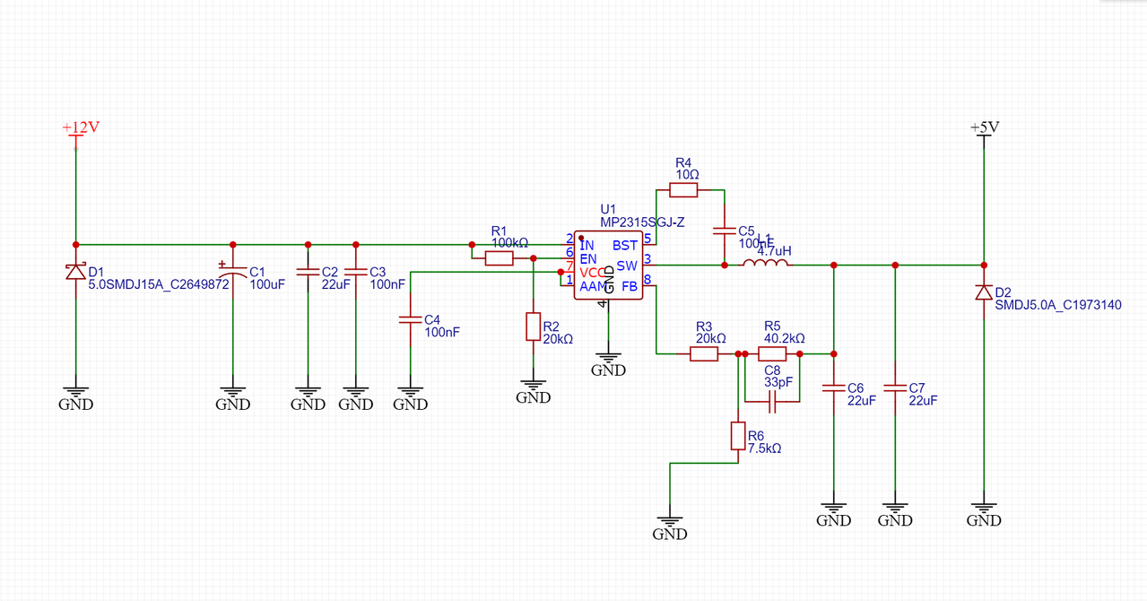
再來就是畫電路圖跟Layout了
https://i.postimg.cc/4db9LWCX/010520.png

電路圖部分我一步一步講解
(1)
最左上的2號引腳 IN 直接接入電源 路徑上經過三個電容
分別是100uF 22uF 以及0.1uF去耦電容
最前端為了保護我加入一個大號的TVS 用來吸收浪湧電壓
畢竟機車環境充斥著各種干擾 這也是實驗室環境與車用環境最大的不同之一
(2)
6號引腳 EN腳位是Enable 也就是使能引腳(啟動引腳)
使用手冊指示芯片內部有個1M歐姆電阻 啟動電壓在1.4V左右
我使用了兩個電阻(100k 20k)做上下拉電阻精準控制芯片啟動電壓
確保電壓在8~9V左右芯片才會啟動
以防特殊情況電壓還沒建立芯片就先啟動導致後端設備跳動
https://i.postimg.cc/Pqnc1qTg/012714.png

很簡單的說
接地的那端叫下拉電阻
高電位的那端叫上拉電阻
這樣就很好分別了 更詳細的話未來會再提到
(3)
7號引腳 VCC 內部是一個小型的LDO穩壓器 給內部電路供電用的
給他接一個0.1uF輸出電容就行了
(4)
1號引腳是AAM功能 是MPS特有的節能模式選擇 可以選擇打開或關閉
但由於這功能 應用在機車電路上有點廢 所以我直接選擇關閉
直接接到VCC引腳 或懸空即可
(5)
4號引腳是GND 沒什麼好說的 就接地就行
比較特別的是有些芯片會有AGND PGND的接法 雖然都是地
但不能直接接一起 這部分未來會再提到
(6)
3號引腳是SW 也就是接電感的腳位 電感的另一端接兩個輸出電容
即可濾波輸出5V
(7)
5號引腳是BST 也就是自舉升壓電路 目的是產生一個高壓來驅動內部Mos
自舉升壓的意思就是利用交流電可以疊加直流電的特性
創造出更高的電壓來驅動元件
使用一個0.1uF電容配一個10~40歐電阻
(因自舉電路導致EMI傳導測試不過的時候 這顆電阻往往有奇效)
(8)
8號引腳是FB 也就是電壓反饋 就是我之前提到的那個電壓錶
而FB引腳也是使用上下拉電阻做控制
不同的是我使用了T-type來調節了一下環路穩定性
這是比較進階的用法 但手冊上也有說明相關用法 可以直接照抄就行
https://i.postimg.cc/CLx5GFmP/020548.png


而這些官方也有給出差不多的電路圖
如果不喜歡我的方法 也可以直接照抄官方的電路即可
好像有人喜歡改裝 有人喜歡原廠 各有所好
---------------
Layout部分
https://i.postimg.cc/m2Hq69Xp/021048.png

主要就是幾個要點
1.通順
2.防干擾
先講第一個 通順
通順的意思是指 電流流通路線要盡可能短與寬
https://i.postimg.cc/YC2P2P28/021452.png

可以看到三條主要的路徑基本都沒有繞來繞去
https://i.postimg.cc/d0bnCNvM/021636.png



拿來跟官方畫的建議電路做比較
官方把電源輸出地打到背面去用過孔來輔助
我個人認為這部分我畫的比官方好上許多 畢竟官方後面的走線擋住地迴路太多了
會有地平面分割的問題
第二個是防干擾
防干擾就是要在布局中 分割出汙染區與安靜區
https://i.postimg.cc/m2T4M82Y/022742.png

汙染區是因為週期性的開關 會對外界產生很強的干擾
安靜區大多都是信號類元件 不會對外界產生干擾 反而是很容易受到外界干擾
所以兩者要分隔開
我盡可能的把電感跟輸出電容往右邊擠 輸入電容往下面擠
然後用地屏障把FB網路給包起來
https://i.postimg.cc/SsDFkYHv/024416.png

同時背面部分我也使用了全面性的鋪地 並盡可能地保留的地平面完整性
可以最大程度的降低耦合
而FB反饋線也盡可能去避開電感下方這種高汙染區域
直接在背面用過孔繞過電感打到輸出電容
並用GND對這種敏感線進行包裹處裡
另外還有一些經驗上的小訣竅 分享給大家
FB網路盡可能靠近芯片放置
採樣點盡可能選在輸出電容附近
反饋線不要經過電感等大干擾元件
非全封閉電感下方不要鋪銅
去耦電容不要超過引腳40mil
輸出電容盡可能靠近電感Vout端與PGND
高dv/dt節點面積小(SW的鋪銅) 高di/dt環路面積要小(VIN)
大電流走線粗
PGND AGND不可互相侵犯 必要時分割地平面
盡可能保持完整地平面
任何DCDC電路 最最最重要 最需要保護的就是FB網路 請不惜一切代價的保護它
----------
Layout相關的Gerber檔我上傳到GitHub了
https://reurl.cc/ppLGad
BOM如下:
https://i.postimg.cc/qRW3jwGw/052452.png

非特殊用途建議可以使用便宜點的廠家就行了
圖中都是頂級的廠家 真的是非常非常貴...
將這檔案直接交給台灣或淘寶的洗版廠就能直接打印出來了 一片大約50元不到
有興趣的可以印出來自己玩玩看
背面我印上了貓爪跟我的名子
此檔案只供測試、教學或自用 禁止拿去交作業與商用
如果有學生拿去交作業報告的 再麻煩老師直接當掉他就行了ㄏㄏ
想要商用還是交作業那類的 你可以把我的名子跟貓爪去掉抄板
不要直接印出來用 基本就沒什麼問題了
畢竟畫電路就像跑步游泳一樣
還不就你做什麼他做什麼 照抄也不見得做得好
https://i.postimg.cc/MTqTTRHd/031526.png

---------------------------------------------------------
然後就是成品了
https://i.postimg.cc/bJc62Yf0/331170.jpg

把DCDC模組接上USB板 放在IP67以上的防水盒
外面再用IP67以上的USB面板接到車殼上即可
https://i.postimg.cc/8CK6qtwx/331171.jpg


這部分方法很多 就自己多多發揮創意了
USB的部分 把D+D-短路掉即可變成DCP協議 輸出5V2A
短路前
https://i.postimg.cc/wjt8XBZG/331172-0.jpg

使用鑷子短路後 協議就產生了
https://i.postimg.cc/mDy0L11T/331173-0.jpg

接下來我們就能來進行殘酷擂台
究竟是市售的USB充電器比較優質 還是自製的USB模組比較優質了
測試環境:
https://i.postimg.cc/26029QBH/331174-0.jpg


首先是輸出測試
分別是12V 13V 14V 負載0.2A的電壓輸出
12V
https://i.postimg.cc/43kfnty1/331176-0.jpg



基本上可以看到非常穩定的在5.030V輸出
接下來是負載2.1A下的電壓輸出
12V
https://i.postimg.cc/DyTRWgP0/331179-0.jpg



基本在5.030V~5.035V之間跳動
精度極高
---------
接下來是紋波測試 分別測試0.2A 2.1A時的狀況
0.2A
https://i.postimg.cc/GhfY7Mg4/Screen-Img3.png


基本紋波都能達到20mV以內 甚至比原廠手冊內部做出來的還要低
算是相當強悍的性能了
--------
接下來是動態負載
我的測試條件是
Iout 0.5A-2A
Slew rate2.5A/us
T1-T2 0.5ms(1kHz)
https://i.postimg.cc/Y0W4J7sj/041341.png

大約是326mV左右
這個數值雖然說也是比原廠做出來的還低
但我覺得還是有點偏大
實屬可惜
我另外做了性能比較強悍的MP2236模塊當作對比
https://i.postimg.cc/kgb9rc91/42017.png

基本是連70mV都不到
無奈MP2236耐壓只有20V 對於車用電子來說
一個突波可能都會要了他的命
但日常生活中實在也不太可能有如此極端的動態負載環境就是
我測試了一下日前那款感人的廉價USB車充
https://i.postimg.cc/Jznxt6ty/331182.jpg


直接幹到2V了都= =
這是怎樣
---------
再來是溫度
持續的2A輸出 室溫28度下
https://i.postimg.cc/QCc8QJt2/331184.jpg

溫度大約落在57度左右
這溫度表現還是不錯的
因為我在Layout時 刻意在芯片底下鋪了銅
https://i.postimg.cc/hPrgKj7d/043708.png

很大程度優化了PCB導熱效率不佳的問題
---------
最後是上電波型
主要是不能有過充
不能有震盪 不能有上升太慢 或太快的情況發生
https://i.postimg.cc/vTvBRvsn/044232.png

這波型基本還是蠻漂亮的
判定pass
-----------------------------------------------------------------
最後
成為電子DIY愛好者並不難
電子只是其次 愛好才是堅持到最後的關鍵
電子DIY最好玩的地方有兩個
1.只要不碰鋰電與市電 基本都是隨便亂搞 故意惡搞都不會有危險
(但納悶的是大家反而很愛去搞最危險的鋰電= =)
2.新手說的不一定錯 高手說的也不一定對
有時候最直覺的想法才是完整一個電路的關鍵點
最重要的就是實踐
很多人讀了一堆書 手上卻連個設備 甚至萬用錶都沒有
那基本不可能能夠學會什麼東西
但只要願意動手實踐 哪怕是做錯了 其實也花不到什麼錢
整套DCDC買個大陸零件可能100元有找
而從中得到的知識與經驗卻是無限且無價的
那如果一開始真的做不出來也沒關係
先從電子材料行購買成套模組也行
https://i.postimg.cc/wTX6G2V9/331185.jpg

通常這種成套模組也都有教程
價格也都不貴
買來先做出成品爽一波再說
然後再來迭代學習 慢慢研究與優化
這反而比起拿書死嗑要學得快多了
真心不騙
這系列
大概率會有上中下三集
下一集會改成具有升降壓版本以及快充協議的USB充電模組
最後一集會統整所有Layout上的技巧
包含信號完整性 電源完整性 迴路穩定性等等
但更新速度會稍微慢一點 畢竟做一套電路 包含測試與研究改善等等
大概一個月就沒了 QQ
在這之前
大家就先玩玩這個5V2A的USB小車充吧
以上
謝謝大家
--
※ 發信站: 批踢踢實業坊(ptt.cc), 來自: 111.255.192.84 (臺灣)
※ 文章網址: https://www.ptt.cc/bbs/biker/M.1775167166.A.321.html
※ 編輯: nowitzkixd (111.255.192.84 臺灣), 04/03/2026 06:20:19
推
04/03 07:19,
1月前
, 1F
04/03 07:19, 1F
推
04/03 07:29,
1月前
, 2F
04/03 07:29, 2F
→
04/03 07:29,
1月前
, 3F
04/03 07:29, 3F
推
04/03 07:55,
1月前
, 4F
04/03 07:55, 4F
推
04/03 08:01,
1月前
, 5F
04/03 08:01, 5F
→
04/03 08:01,
1月前
, 6F
04/03 08:01, 6F
推
04/03 08:10,
1月前
, 7F
04/03 08:10, 7F
→
04/03 08:10,
1月前
, 8F
04/03 08:10, 8F
推
04/03 08:37,
1月前
, 9F
04/03 08:37, 9F
推
04/03 09:10,
1月前
, 10F
04/03 09:10, 10F
推
04/03 09:55,
1月前
, 11F
04/03 09:55, 11F
推
04/03 10:07,
1月前
, 12F
04/03 10:07, 12F
→
04/03 10:11,
1月前
, 13F
04/03 10:11, 13F
推
04/03 10:13,
1月前
, 14F
04/03 10:13, 14F
→
04/03 10:13,
1月前
, 15F
04/03 10:13, 15F
拿汽車用的拆開接電瓶 不太懂這個意思
是指接到汽車電瓶上嗎 基本上效果差不多
只要是直流電源 在15V以下的都能使用
推
04/03 10:16,
1月前
, 16F
04/03 10:16, 16F
※ 編輯: nowitzkixd (114.140.84.107 臺灣), 04/03/2026 10:29:23
→
04/03 10:35,
1月前
, 17F
04/03 10:35, 17F
※ 編輯: nowitzkixd (114.140.84.107 臺灣), 04/03/2026 10:37:01
推
04/03 10:50,
1月前
, 18F
04/03 10:50, 18F
推
04/03 10:53,
1月前
, 19F
04/03 10:53, 19F
→
04/03 10:53,
1月前
, 20F
04/03 10:53, 20F
→
04/03 10:53,
1月前
, 21F
04/03 10:53, 21F
推
04/03 10:55,
1月前
, 22F
04/03 10:55, 22F
推
04/03 10:58,
1月前
, 23F
04/03 10:58, 23F
推
04/03 11:10,
1月前
, 24F
04/03 11:10, 24F
→
04/03 11:10,
1月前
, 25F
04/03 11:10, 25F
→
04/03 11:10,
1月前
, 26F
04/03 11:10, 26F
不會耶
我也看過很垃圾的汽車點煙器充電器
用CX8823 前面後面各一顆電解電容
就拿來賣了 QQ
https://i.mopix.cc/H3V7HZ.jpg

※ 編輯: nowitzkixd (114.140.84.107 臺灣), 04/03/2026 11:15:16
→
04/03 11:33,
1月前
, 27F
04/03 11:33, 27F
推
04/03 11:36,
1月前
, 28F
04/03 11:36, 28F
推
04/03 12:28,
1月前
, 29F
04/03 12:28, 29F
推
04/03 12:31,
1月前
, 30F
04/03 12:31, 30F
→
04/03 12:31,
1月前
, 31F
04/03 12:31, 31F
→
04/03 12:31,
1月前
, 32F
04/03 12:31, 32F
→
04/03 12:31,
1月前
, 33F
04/03 12:31, 33F
→
04/03 12:31,
1月前
, 34F
04/03 12:31, 34F
→
04/03 12:36,
1月前
, 35F
04/03 12:36, 35F
還有 45 則推文
還有 7 段內文
→
04/05 10:44,
1月前
, 81F
04/05 10:44, 81F
→
04/05 10:44,
1月前
, 82F
04/05 10:44, 82F
推
04/05 12:01,
1月前
, 83F
04/05 12:01, 83F
推
04/05 19:07,
1月前
, 84F
04/05 19:07, 84F
→
04/05 19:07,
1月前
, 85F
04/05 19:07, 85F
→
04/05 19:07,
1月前
, 86F
04/05 19:07, 86F
→
04/05 19:07,
1月前
, 87F
04/05 19:07, 87F
→
04/05 19:07,
1月前
, 88F
04/05 19:07, 88F
→
04/05 19:07,
1月前
, 89F
04/05 19:07, 89F
→
04/05 19:07,
1月前
, 90F
04/05 19:07, 90F
→
04/05 19:07,
1月前
, 91F
04/05 19:07, 91F
→
04/05 19:07,
1月前
, 92F
04/05 19:07, 92F
→
04/05 19:07,
1月前
, 93F
04/05 19:07, 93F
→
04/05 19:07,
1月前
, 94F
04/05 19:07, 94F
會的喔 但比如說去偶電容的選值 我覺得可能要額外開一篇說會比較好理解
簡單來說
容值越大 對低頻濾波的效果比較好
容值小 對高頻濾波的效果比較好
所以就混合著用了
擺放位置的話通常小電容靠近要濾波的元件並緊貼
大電容次之
這關係到去耦半徑的問題
詳細我會再開一篇的
上下拉電阻主要是用分壓定律組成
要看規格書確認該引腳的啟動電壓多少去做判斷
可以用計算機輔助
詳細也需要再開一篇
https://i.mopix.cc/Y9JVy9.jpg

所以才會有上中下三集(笑
元件位置的話可以從引腳回看出來
就會簡單很多了
我個人也不是職業的連連看工程師
頂多就是做好玩的
但這篇文的出現倒是釣出了不少專業的電源工程師私信指導
一方面在傳播知識的同時我自己也學習了不少
我想這也是論壇最有趣的地方了吧
推
04/05 20:31,
1月前
, 95F
04/05 20:31, 95F
→
04/05 20:31,
1月前
, 96F
04/05 20:31, 96F
推
04/05 22:10,
1月前
, 97F
04/05 22:10, 97F
→
04/05 22:10,
1月前
, 98F
04/05 22:10, 98F
推
04/05 23:00,
1月前
, 99F
04/05 23:00, 99F
※ 編輯: nowitzkixd (114.140.84.107 臺灣), 04/06/2026 01:50:17
推
04/06 01:55,
1月前
, 100F
04/06 01:55, 100F
→
04/06 01:55,
1月前
, 101F
04/06 01:55, 101F
→
04/06 01:56,
1月前
, 102F
04/06 01:56, 102F
推
04/06 12:06,
1月前
, 103F
04/06 12:06, 103F
推
04/06 16:13,
1月前
, 104F
04/06 16:13, 104F
繞電感其實還算滿簡單的 電子材料行都買得到零件 磁環跟線 但開放式電感預算足夠的
情況我個人是沒有很喜歡用
※ 編輯: nowitzkixd (114.140.84.107 臺灣), 04/06/2026 17:06:59
推
04/06 23:03,
1月前
, 105F
04/06 23:03, 105F
→
04/06 23:03,
1月前
, 106F
04/06 23:03, 106F
→
04/06 23:03,
1月前
, 107F
04/06 23:03, 107F
→
04/07 09:12,
1月前
, 108F
04/07 09:12, 108F
我覺得任何非隔離電路 燒掉都有這種風險
所以多層保護是必要的 當然有時候不得已必須要取捨就是
※ 編輯: nowitzkixd (111.255.214.87 臺灣), 04/07/2026 09:23:11
推
04/08 03:19,
1月前
, 109F
04/08 03:19, 109F
推
04/10 02:36,
1月前
, 110F
04/10 02:36, 110F
→
04/10 02:36,
1月前
, 111F
04/10 02:36, 111F
推
04/11 15:07,
1月前
, 112F
04/11 15:07, 112F
→
04/11 15:07,
1月前
, 113F
04/11 15:07, 113F
→
04/11 15:07,
1月前
, 114F
04/11 15:07, 114F
充電口與充電線協議問題 目前沒辦法做出超出5v3a限制的設計
如果說要3a以上 需要多一個emark協議(20v 5a) 但機車環境發電機也受不了就是
※ 編輯: nowitzkixd (114.140.114.8 臺灣), 04/15/2026 00:33:43
推
04/20 10:53,
1月前
, 115F
04/20 10:53, 115F
biker 近期熱門文章
13
44
26
129
103
342
PTT體育區 即時熱門文章