[情報] ionex資費變更 & 強制簽新約
看板biker (機車 摩托車)作者iamray (CCU 馬力 Mario)時間1月前 (2026/04/16 22:54)推噓33(34推 1噓 65→)留言100則, 36人參與討論串1/2 (看更多)
沒有要討論光陽車款
Ionex公司名稱也是光捷
而且是來抱怨的
應該不違反版規?
(如有,請告知)
這幾天合約到期的車主都收到了一封來信
https://i.mopix.cc/QjWeBm.jpg

未主動續約者
強制在六月換新約
然後雙電池要518/月起跳
每度電漲幅也約30%
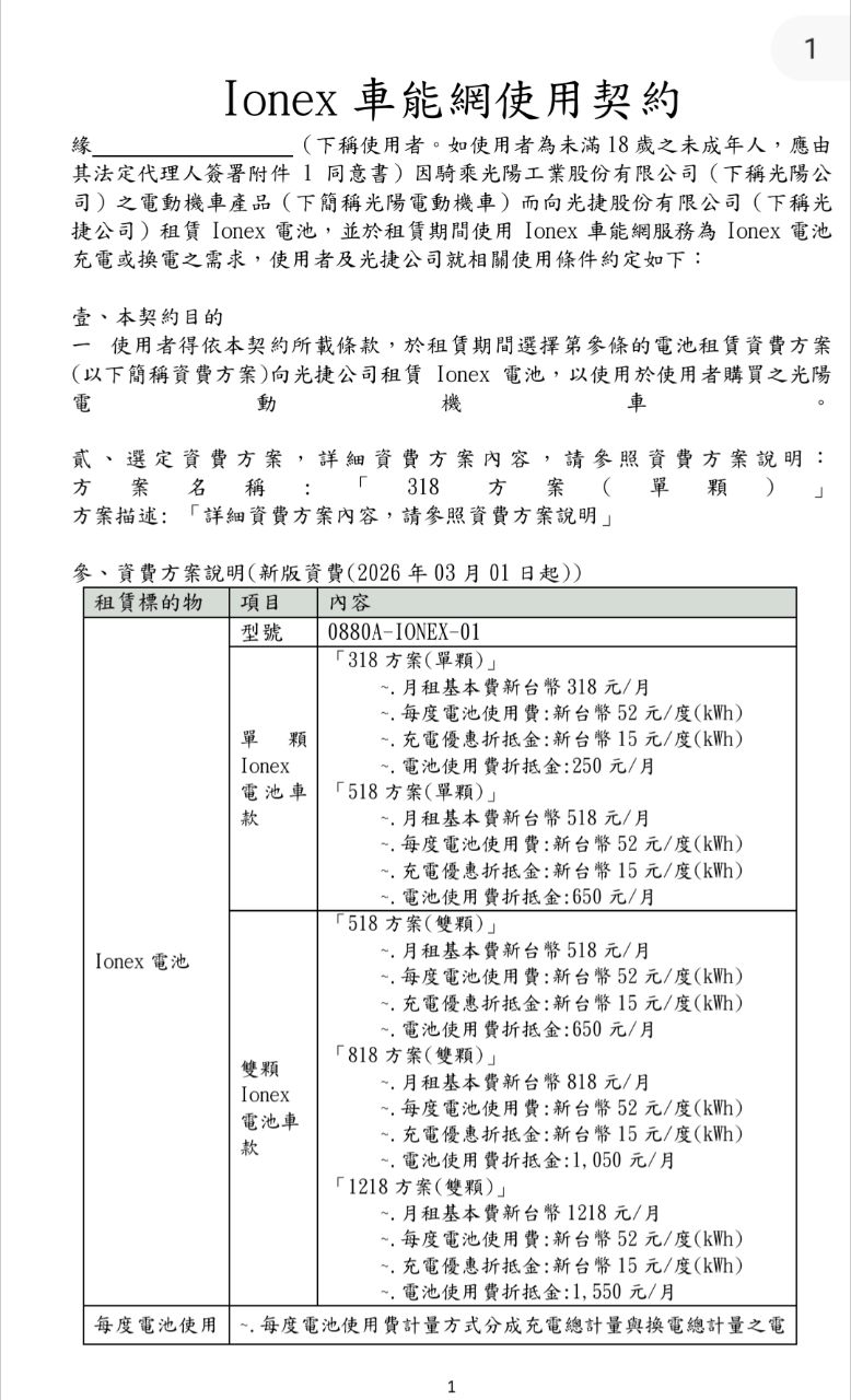
新資費(似乎還不敢公布?只在信的附件)
https://i.mopix.cc/UNSBQc.jpg


還有許多2021終身免基本費車主
雖然影響不大,只有實際使用電費調漲
但APP原本顯示的無限期合約
被竄改成已到期
fb上討論區車主直接炸鍋
https://i.mopix.cc/s10Ql7.jpg

是可以這樣片面修改的嗎?
2024年更新資費,之後也沒要求舊資費到期要強制切換
跟其他保險 電信比較像,若不動就是原資費,不溯及既往
是法務給的勇氣?
明天來調合約出來看看
google也找不到範圍...
大家怎看??
--
※ 發信站: 批踢踢實業坊(ptt.cc), 來自: 36.228.84.135 (臺灣)
※ 文章網址: https://www.ptt.cc/bbs/biker/M.1776351272.A.3F7.html
推
04/16 23:06,
1月前
, 1F
04/16 23:06, 1F
→
04/16 23:07,
1月前
, 2F
04/16 23:07, 2F
→
04/16 23:07,
1月前
, 3F
04/16 23:07, 3F
→
04/16 23:08,
1月前
, 4F
04/16 23:08, 4F
推
04/16 23:16,
1月前
, 5F
04/16 23:16, 5F
→
04/16 23:16,
1月前
, 6F
04/16 23:16, 6F
→
04/16 23:23,
1月前
, 7F
04/16 23:23, 7F
推
04/16 23:33,
1月前
, 8F
04/16 23:33, 8F
推
04/16 23:36,
1月前
, 9F
04/16 23:36, 9F
推
04/16 23:39,
1月前
, 10F
04/16 23:39, 10F
→
04/16 23:41,
1月前
, 11F
04/16 23:41, 11F
→
04/16 23:41,
1月前
, 12F
04/16 23:41, 12F
噓
04/16 23:44,
1月前
, 13F
04/16 23:44, 13F
→
04/16 23:57,
1月前
, 14F
04/16 23:57, 14F
→
04/16 23:59,
1月前
, 15F
04/16 23:59, 15F
推
04/17 00:03,
1月前
, 16F
04/17 00:03, 16F
→
04/17 00:05,
1月前
, 17F
04/17 00:05, 17F
推
04/17 02:08,
1月前
, 18F
04/17 02:08, 18F
→
04/17 02:08,
1月前
, 19F
04/17 02:08, 19F
→
04/17 02:08,
1月前
, 20F
04/17 02:08, 20F
→
04/17 02:08,
1月前
, 21F
04/17 02:08, 21F
→
04/17 02:08,
1月前
, 22F
04/17 02:08, 22F
→
04/17 02:08,
1月前
, 23F
04/17 02:08, 23F
→
04/17 02:08,
1月前
, 24F
04/17 02:08, 24F
推
04/17 02:24,
1月前
, 25F
04/17 02:24, 25F
推
04/17 02:34,
1月前
, 26F
04/17 02:34, 26F
→
04/17 02:34,
1月前
, 27F
04/17 02:34, 27F
→
04/17 02:34,
1月前
, 28F
04/17 02:34, 28F
→
04/17 02:34,
1月前
, 29F
04/17 02:34, 29F
→
04/17 02:34,
1月前
, 30F
04/17 02:34, 30F
→
04/17 02:34,
1月前
, 31F
04/17 02:34, 31F
推
04/17 02:58,
1月前
, 32F
04/17 02:58, 32F
推
04/17 03:07,
1月前
, 33F
04/17 03:07, 33F
→
04/17 06:59,
1月前
, 34F
04/17 06:59, 34F
推
04/17 08:20,
1月前
, 35F
04/17 08:20, 35F
→
04/17 08:20,
1月前
, 36F
04/17 08:20, 36F
→
04/17 08:20,
1月前
, 37F
04/17 08:20, 37F
→
04/17 08:20,
1月前
, 38F
04/17 08:20, 38F
→
04/17 08:20,
1月前
, 39F
04/17 08:20, 39F
還有 21 則推文
→
04/17 09:30,
1月前
, 61F
04/17 09:30, 61F
→
04/17 09:30,
1月前
, 62F
04/17 09:30, 62F
→
04/17 09:30,
1月前
, 63F
04/17 09:30, 63F
推
04/17 10:19,
1月前
, 64F
04/17 10:19, 64F
→
04/17 10:19,
1月前
, 65F
04/17 10:19, 65F
推
04/17 12:03,
1月前
, 66F
04/17 12:03, 66F
推
04/17 12:06,
1月前
, 67F
04/17 12:06, 67F
→
04/17 12:06,
1月前
, 68F
04/17 12:06, 68F
→
04/17 13:47,
1月前
, 69F
04/17 13:47, 69F
推
04/17 13:59,
1月前
, 70F
04/17 13:59, 70F
→
04/17 13:59,
1月前
, 71F
04/17 13:59, 71F
→
04/17 13:59,
1月前
, 72F
04/17 13:59, 72F
→
04/17 14:02,
1月前
, 73F
04/17 14:02, 73F
→
04/17 14:02,
1月前
, 74F
04/17 14:02, 74F
→
04/17 14:03,
1月前
, 75F
04/17 14:03, 75F
推
04/17 14:08,
1月前
, 76F
04/17 14:08, 76F
→
04/17 14:08,
1月前
, 77F
04/17 14:08, 77F
→
04/17 14:08,
1月前
, 78F
04/17 14:08, 78F
推
04/17 18:37,
1月前
, 79F
04/17 18:37, 79F
→
04/17 18:37,
1月前
, 80F
04/17 18:37, 80F
推
04/17 22:20,
1月前
, 81F
04/17 22:20, 81F
推
04/17 22:39,
1月前
, 82F
04/17 22:39, 82F
→
04/18 00:11,
1月前
, 83F
04/18 00:11, 83F
推
04/18 06:31,
1月前
, 84F
04/18 06:31, 84F
推
04/18 07:09,
1月前
, 85F
04/18 07:09, 85F
推
04/18 07:22,
1月前
, 86F
04/18 07:22, 86F
→
04/18 07:23,
1月前
, 87F
04/18 07:23, 87F
推
04/18 11:55,
1月前
, 88F
04/18 11:55, 88F
→
04/18 12:16,
1月前
, 89F
04/18 12:16, 89F
→
04/18 12:17,
1月前
, 90F
04/18 12:17, 90F
→
04/18 13:35,
1月前
, 91F
04/18 13:35, 91F
推
04/18 14:30,
1月前
, 92F
04/18 14:30, 92F
→
04/18 14:30,
1月前
, 93F
04/18 14:30, 93F
→
04/18 14:30,
1月前
, 94F
04/18 14:30, 94F
推
04/18 15:36,
1月前
, 95F
04/18 15:36, 95F
→
04/18 15:36,
1月前
, 96F
04/18 15:36, 96F
推
04/18 16:45,
1月前
, 97F
04/18 16:45, 97F
推
04/18 18:10,
1月前
, 98F
04/18 18:10, 98F
推
04/19 00:46,
1月前
, 99F
04/19 00:46, 99F
推
04/19 12:52,
1月前
, 100F
04/19 12:52, 100F
討論串 (同標題文章)
完整討論串 (本文為第 1 之 2 篇):
33
100
biker 近期熱門文章
3
11
14
45
26
131
103
343
PTT體育區 即時熱門文章
14
25
17
24
35
42